本站消息 近日,学校水利学院高志永博士团队在农林科学领域国际期刊《Computers and Electronics in Agriculture》(中科院一区Top期刊,IF=8.9)在线发表了题为《Comparative evaluation of machine learning models integrated with optimization algorithms for daily transpiration estimation in citrus orchards of dry-hot valley region in China”的研究论文。水利学院2024级在读硕士生吴明清为第一作者,高志永博士为通讯作者。

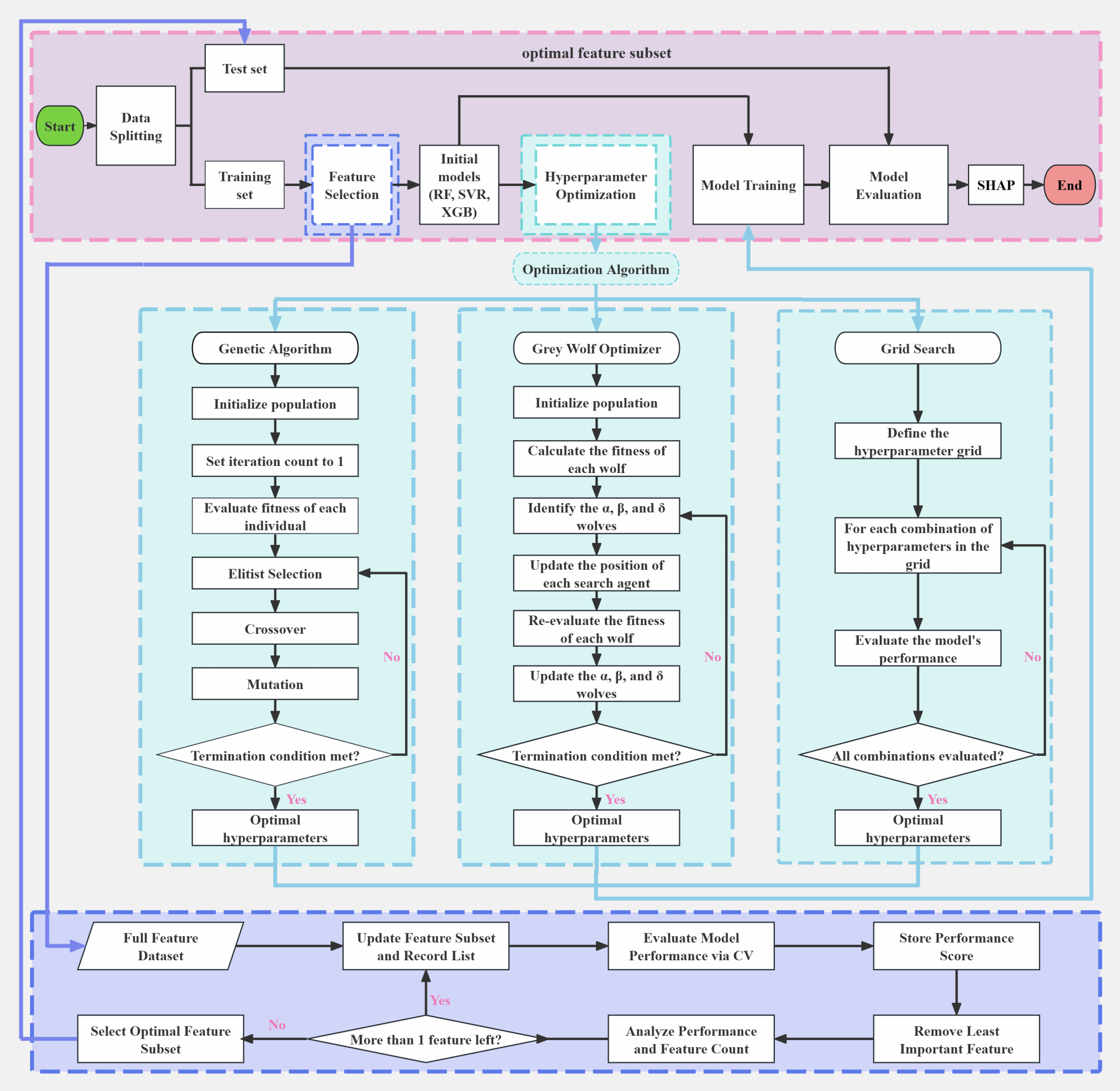
研究针对云南干热河谷地区高温、干旱及强辐射条件下柑橘蒸腾过程复杂、传统物理模型参数需求高且模拟精度有限的问题,基于长时间序列柑橘蒸腾、气象和土壤水分监测数据,构建了融合特征筛选、参数优化与可解释分析的机器学习模型框架,并通过多模型比较筛选出最优蒸腾估算模型。研究结果可为干热河谷果园数字农业水利精准灌溉、智慧农业决策及区域节水管理提供技术支撑。

本研究得到国家重点研发计划项目(2023YFD1901203)和云南省农业基础研究联合专项项目(202301BD070001-181)资助。
原文链接:https://doi.org/10.1016/j.compag.2026.111773
(未经允许 严禁转载)