本站消息 近日,学校动科院曹振辉教授团队联合云南民族大学、公安部昆明警犬基地在微生物学领域期刊《Microbiome》(五年影响因子16.6)发表题为“Characterization of age-related changes in the gut microbiome and metabolome of Kunming dogs and their associations with police performance”研究论文。

昆明犬作为我国自主培育的优良工作犬种,因其嗅觉灵敏、记忆力强和忠诚度高,被广泛应用于公安、军队、海关、救援等行业,在气味鉴别、搜索物证、搜毒、搜爆、反恐等领域发挥重要作用。然而,能否通过“微生物-肠-脑轴”提高昆明犬警用性能及潜在机制尚未得到证实。

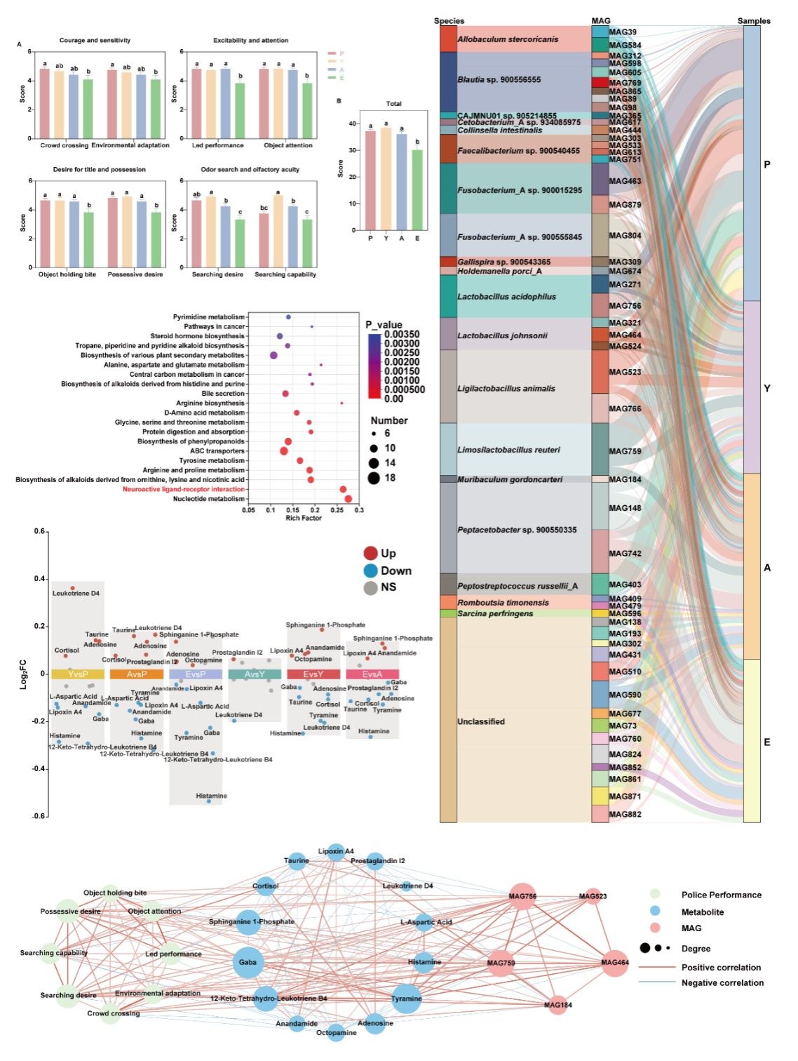
本研究通过扩增子测序、宏基因组和非靶代谢组学等多组学技术,对昆明犬幼犬、青年犬、成年犬和老年犬的肠道微生物和代谢物进行了全面分析,研究结果如下:(1)多维度行为学评估和肠道微生态动态追踪显示,昆明犬警用性能在青年犬阶段达到顶峰,且伴随年龄增长发生显著衰退;其肠道微生物群落的多样性和稳定性也呈现出与之同步的年龄依赖性下降特征。(2)宏基因组及组装基因组分析表明,在幼年及青年犬肠道内显著富集的嗜酸乳杆菌、约氏乳杆菌、罗伊氏黏液乳杆菌、动物联合乳杆菌以及 Muribaculum gordoncarteri,均携带参与GABA能突触和谷氨酸能突触通路的功能基因,且与胆量、兴奋性、衔取欲及嗅觉敏锐度等警用性能呈现显著正相关。(3)代谢组学进一步证实,不同年龄昆明犬的肠道差异代谢物显著富集在神经活性配体-受体互作通路,其中GABA、组胺和酪胺等代谢产物和上述有益菌种与警用性能均呈现显著正相关,为“微生物-肠-脑轴”调控工作犬警用性能提供了潜在依据。(4)老年昆明犬肠道内放线菌门、消化梭菌属和布劳特氏菌属异常增殖及GABA能系统功能衰退,与人类阿尔茨海默症及痴呆症患者的肠道菌群失调及神经递质(GABA等)传输障碍特征高度一致。

文章系统研究了昆明犬肠道菌群及其代谢谱随年龄变化的动态规律,揭示富集于幼犬及青年犬肠道中的嗜酸乳杆菌、罗伊氏黏液乳杆菌等功能菌种,可通过产生神经递质与神经调控物质,提高工作犬警用性能。研究成果为靶向调控肠道微生态增强工作犬工作能力开辟了新路径,同时也为犬类作为认知衰退动物模型研究人类神经退行性疾病提供了理论支撑。
学校曹振辉教授、云南民族大学林秋叶教授和公安部昆明警犬基地李杰研究员为本论文共同通讯作者;动科院徐乐博士、博士研究生刘琛、陈诗宇,以及公安部昆明警犬基地毛爱国副研究员为本文共同第一作者。该研究得到了云南省中青年学术和技术带头人后备人才项目(202305AC160040)、“兴滇英才支持计划”青年人才项目(YNWR-QNBJ-2018-137)以及云南省动物营养与饲料重点实验室开放基金(2023YNPKLANF004)联合资助。
原文链接:https://doi.org/10.1186/s40168-026-02388-8
(未经允许 严禁转载)