教育高质量发展巡礼(三十一)
深化“党建+五结合”实践 引领中外合作办学开新局
一、中外合作办学党建“五维融合”,驱动国际化办学高质量发展
学院党委坚持以党的政治建设为统领,立足中外合作办学多元文化背景,秉承“古今并融、内外兼修”院训,创新构建“党建+五结合”特色品牌,实现政治引领与专业方向、组织建设与教学团队、资源整合与专业平台、文化融合与专业特色、制度建设与育人工作深度融合。通过出台《外文教材“四级”审核制度》等文件,将“大国工匠”“文化自信”等思政元素嵌入专业教育,牢牢掌握意识形态工作领导权。选优配强“头雁队伍”,遴选党员干部和骨干教师担任中外合作办学项目党支部书记,组建五支优质教学团队,形成党员专家引领、教学团队攻坚的坚强战斗堡垒,以一流党建引领学科专业高质量发展。



学院党委充分发挥总揽全局、协调各方作用,将党建优势转化为发展动能。近三年,成功获批与泰国梅州大学共建中泰国际联合实验室、农业农村部农业涉外培训合作交流点、与新西兰林肯大学合作举办农业专业硕士项目等国家级平台,成功举办第十五届中外合作办学年会。构建通识教育、思政课程与日常思政交融贯通的思想政治工作体系,建立辅导员班主任“五必谈”“五清楚”“五必访”“五要抓”学生管理机制,形成五级联动育人格局,学生四六级过级率、考研升学率、国外留学率和就业落实率稳步提升。教工党支部获批校级“一融双高”建设项目,杜鹃教授获全国高校教师教学创新大赛课程思政赛道二等奖,党建工作与事业发展实现同频共振、互促共进。
二、中外合作办学层次实现跨越式提升,本硕博贯通格局全面形成
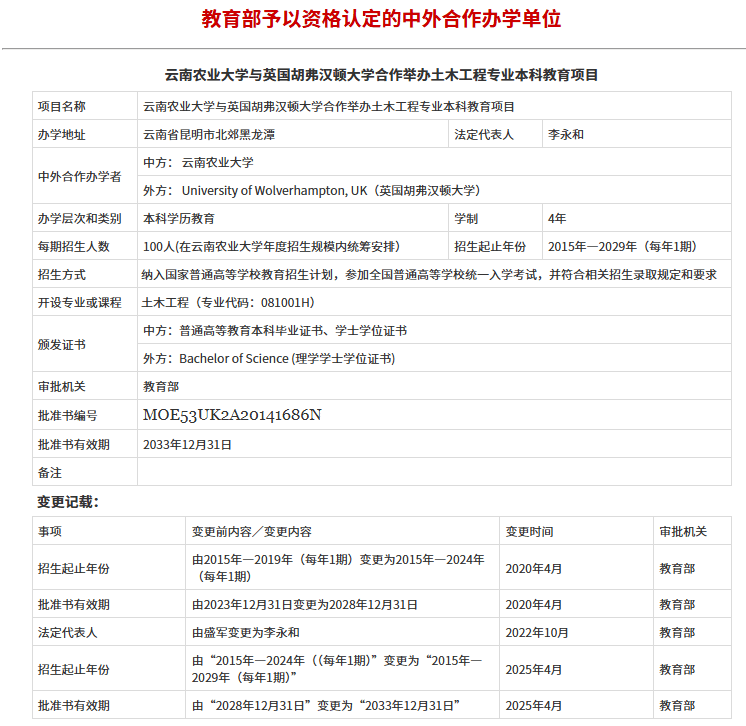
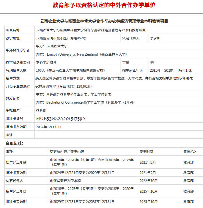
学院系统布局与持续攻坚,办学层次实现历史性突破,构建起从本科到博士的完整人才培养链条。先后于2022年2月和2025年9月获批与韩国尚志大学合作举办的风景园林专业、与英国伍尔弗汉普顿大学合作举办的体育教育专业两个本科教育项目,进一步丰富了国际化办学的学科门类,为本科生提供了接轨国际标准的培养路径。在硕士层次,学院实现了中外合作办学硕士项目“零”的突破,2025年6月正式获准“云南农业大学与新西兰林肯大学合作举办农业专业硕士研究生教育项目”并启动招生。标志着学院在国际化人才培养的深度上迈出关键一步,学院已形成本科与硕士联动发展、相互促进的办学新格局。





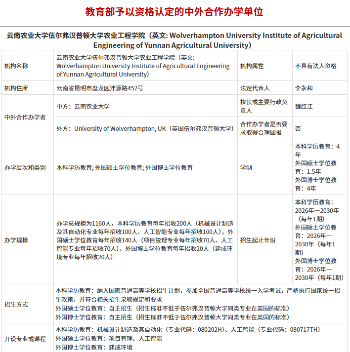
2025年,随着学校首个“云南农业大学伍尔弗汉普顿农业工程学院”中外合作办学机构正式获批,学院办学层次实现质的飞跃。该机构是云南省首个涵盖博士层次的中外合作办学机构,更标志着学校完成了中外合作办学“从专科到博士”“从项目到机构”的双重历史跨越。未来,国际学院共拥有本科及以上层次中外合作办学项目5个,覆盖英国、新西兰、韩国3个国家,涵盖10个专业(其中本科7个、硕士2个、博士1个),年度招生规模达860人,逐步形成本科奠基、硕士突破、博士引领的本硕博贯通培养新格局,将为服务国家和区域发展输送更多具有全球视野的高层次复合型人才。

三、 国际化专业内涵建设成效显著,教学改革与课程创新成果丰硕
学院以5个国际化品牌专业(农林经济管理、土木工程、风景园林、体育教育4个本科专业及农业专业硕士1个研究生专业)为核心,系统推进课程体系国际化与教学改革,取得丰硕成果。在课程引进与建设方面,学院累计引进外方优质课程71门,其中农林经济管理专业引进22门、土木工程专业引进26门、风景园林专业引进23门,所有课程均包含大量全英文授课学时,如土木工程专业英方教师每学年到校授课超过500学时。在此基础上,学院重点打造了16门一流课程,包含省级一流课程3门,形成了以点带面的课程示范效应。

在师资培育与教学改革方面,学院依托国际化办学平台,累计培养教学名师4名,立项并完成含课程思政、教学改革、一流课程建设等相关的教改项目31项,有力支撑了人才培养质量的全面提升,不仅满足了学生国际化学习需求,也为SPOC课程建设及后续线上线下混合式教学提供了丰富资源,进一步夯实了国际化品牌专业的建设基础。
四、 国际学生培养与科技合作双轮驱动,服务国家战略能力持续增强
学院坚持“引进来”与“走出去”相结合,在国际学生规模扩大及高层次科技合作方面均取得显著进展,有效服务了“一带一路”倡议和“留学中国”品牌建设。截至2025年,学院累计招收、培养各类国际学生共计625人,其中长短期留学生547人,国际培训项目学员78人,生源国别覆盖全球32个国家,以南亚、东南亚国家为主。学院成功举办了第2期、第3期斯里兰卡总理府高级官员培训班及东南亚现代农业产业发展高层次人才国际培训班,并与教育部语合中心等共建尼日利亚网络中文课堂,累计培训160余名学员,进一步扩大了学校在区域内的教育影响力。




在国际科技合作与平台建设方面,学院积极搭建高层次交流平台,累计召开国际学术讲座11次,包括新西兰林肯大学专家红土地大讲堂4次、面向南亚东南亚国际培训班6次,并首次赴哥伦比亚举办农业生态和城乡粮食主权安全海外培训班,实现了海外培训的突破。2024年,学院成功获批农业农村部涉外培训基地——面向南亚东南亚农业科技人员交流与教育培训基地,标志着学院在服务国家农业科技“走出去”战略方面获得国家级平台支撑,为后续深化区域农业教育合作奠定了坚实基础。

(未经允许 严禁转载)